新能源车“怕冷”?大众这些车型陷黑屏风波?国内“销量王座”或要换新人!
来源:证券时报 作者:《华夏时讯网》编辑 发布时间:2022-12-05
对很多新能源汽车的车主来说,最“难熬”的可能就是冬天。当气温骤然降低,汽车就容易面临续航里程缩水和车机故障等问题。
最近几天,大众ID.品系列产品车机被曝出现黑屏问题,引发不少车主投诉,包括了上汽大众ID.3、ID.4 X、ID.6 X以及一汽-大众ID.4 CROZZ、ID.6 CROZZ等车型。

图片来源:大众汽车官网截图
对大众汽车而言,ID.系列是它进行新能源转型的重要载体,而这场转型的成功与否至关重要,因为在新能源时代它已经渐渐难以守住在中国市场的“销量王座”,即将被比亚迪超越。
大众ID.家族的“黑屏风波”
“2022年11月30日、12月1日,所在地气温骤降至1℃,连续两天早上起来(车机、仪表)双黑屏;车机还会不定时卡死。”在车质网上,一位车主这样描述自己的上汽大众ID.3最近遇到的问题。

图片来源:车质网
另一位上汽大众ID.3车主也表示:“气温降低,入冬以来,持续出现双黑屏情况。4S店仅告知如何重启,且不保证每次都能重启成功,因此不能彻底解决问题。该问题发生期间,车辆雷达、音响全部失灵,存在很大安全隐患。”
据了解,这些问题不是个例,据记者不完全统计,今年11月30日以来,仅车质网平台上关于大众ID.系列车型黑屏问题的相关投诉就超过百条。
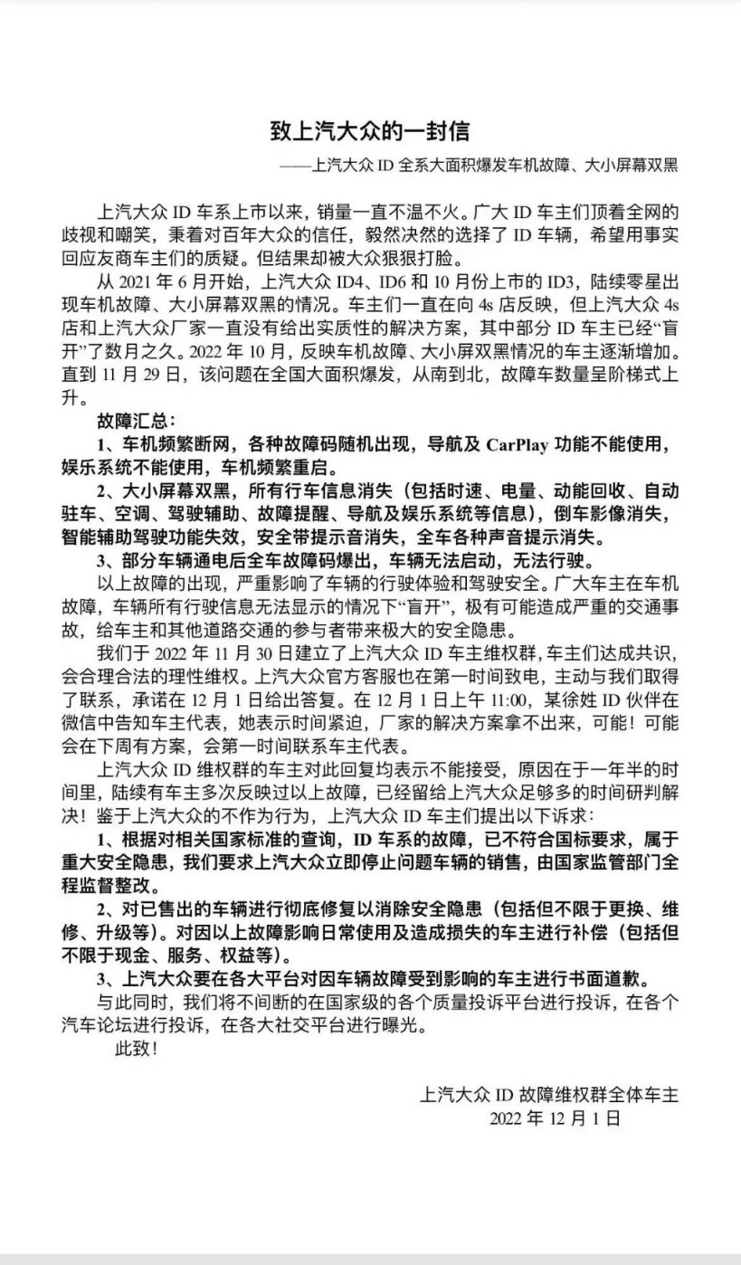
12月1日,维权车主还发布了《致上汽大众的一封信》,将故障汇总为三点:
1、车机频繁断网,各种故障码随机出现,导航CarPla功能不能使用,娱乐系统不能使用,车机频繁重启;
2、大小屏幕双黑,所有行车信息消失(包括时速、电量、动能回收、自动驻车、空调、驾驶辅助、故障提醒、导航及娱乐系统等信息),倒车影像消失、智能辅助驾驶功能失效,安全带提示音消失,全车各种声音提示消失;
3、部分车辆通电后全车故障码爆出,车辆无法启动,无法行驶。

而上汽大众方面尚未对车机问题给出彻底的解决方案,目前提供的临时解决方案是:
1、在方向盘左侧灯光控制面板双击max 按键开启空调,待车内温度升高后,长按显示屏左下角电源键至中控屏幕亮起;
2、锁车后,等待车辆休眠至SOS灯熄灭后,重新启动车辆。

图片来源:上汽大众官方客服回复
北京特亿阳光新能源总裁祁海珅接受记者采访时表示:“新能源汽车的电子元器件特别多,受到温度变化的影响比较大,这可能是黑屏原因。”
而深度科技研究院院长张孝荣认为,车机性能问题大多是产品制造不过关或者存在设计缺陷。
大众汽车在国内市场难守“销量王座”
这次陷入风波的大众ID.系列车型,被视作大众汽车进军纯电动领域的主要载体。
日前,一汽-大众曾宣布旗下ID.家族纯电车型累计销量突破10万辆,历时20个月。不过黑屏问题的出现,或将为大众汽车新能源战略的实施带来一定挑战。
整体来看,现阶段大众汽车依然是国内的“销量王者”。据乘联会数据,2022年前10个月一汽-大众乘用车批发销量152.32万辆,市场份额8.1%,排名国内第一,上汽大众批发销量108.75万辆,市场份额5.8%,排名国内第五。

图片来源:乘联会
不过由于新能源汽车的迅速发展,比亚迪追赶之势迅猛,销量增速远超大众汽车。2022年1到10月,比亚迪批发销量139.81万辆,同比增长159.5%,排名国内第二。而同期,一汽-大众销量仅同比增长5.4%,上汽大众销量仅同比增长12.1%。
到了11月,比亚迪单月销量第三次突破20万,实现新能源汽车销量23.04万辆,同比增长超1.5倍。照这个趋势来看,今年全年比亚迪很可能会超越一汽-大众成为国内汽车的“销量之王”。
新能源汽车的“过冬难题”
这次的黑屏风波是否会影响大众汽车的新能源转型进度?目前尚是未知之数。
但黑屏问题的出现再次凸显了新能源汽车的“怕冷”问题。在黑猫投诉和车质网等平台上,可以清楚地看到消费者关于大众ID.系列黑屏问题的投诉高峰出现在11月末到12月初。除此之外,很多其他品牌的新能源汽车也新增了续航里程不达标的投诉。
为什么部分车机在冬天更容易发生故障?拿手机举例,冬天在东北的户外就很容易“罢工”,而汽车面临的使用环境比手机复杂的多。根据国标GB/T 28046第四部分的要求,车内电气设备要在零下30℃至85℃环境下正常工作1000小时。
不仅在冬天要面临低温环境,在夏天不开空调的情况下,车内温度也会显著高于室外气温。复杂的温度环境对车机提出了更高的稳定性要求,如果技术不够成熟,就很难保证车机一年四季都能稳定工作。
除此之外,新能源汽车在冬天也会普遍遇到续航能力降低的问题。张孝荣表示:“续航缩短问题是锂电池的固有缺陷引起的。锂电池怕冻,工作温度有一定的范围,气温降到0度后,性能会明显下降,放电能力相应地降低。”
张孝荣认为,要保证锂电池一定工作温度,目前技术主要是增加保温设备,但这会增加成本,影响产品设计,因而厂家基本不采用。未来的纯固态电池可以解决这一问题。
同时,空调暖气的使用也是许多新能源汽车冬季续航缩水的原因之一。根据制热方式的不同,新能源汽车空调系统的技术路线可分为单冷空调+PTC电加热系统、热泵空调、热泵空调+PTC辅助加热系统。
由于纯电动汽车没有发动机参与制热,早期车企采用PTC加热器方案解决空调制热问题。东方财富证券研报表示,冬季使用PTC供热时,耗电量较高,严重制约了电动汽车的续航里程。
不过,随着技术的不断进步,新能源汽车的“过冬难题”也正在被逐步解决。祁海珅表示:“目前很多新能源汽车都开始加强热管理,不仅是对于空调系统,包括整车性能、锂电池的热管理也在同步加强。”
以空调系统为例,目前已有许多新能源车型采用热泵空调。相关实验数据表明,当使用热泵空调代替PTC满足加热需求时,能耗可以降低54%-79%,显著增加电动汽车的续航里程。
而在电池方面,祁海珅表示,未来的锂电池会向固液混合、全固态电池发展,这样会有效规避冬天续航里程偏低等问题。
“所以未来无论是汽车的热管理还是电池产品的迭代升级,都会给新能源汽车进一步发展提供有力支撑。”祁海珅说。
责任编辑:《华夏时讯网》编辑
华夏时讯网版权及免责声明:
1、凡本网注明“来源:华夏时讯网” 或“来源:华夏时讯-华夏时讯网”的所有作品,版权均属于 华夏时讯网(本网另有声明的除外);未经本网授权,任何单位及个人不得转载、摘编或以其它 方式使用上述作品;已经与本网签署相关授权使用协议的单位及个人,应注意该等作品中是否有 相应的授权使用限制声明,不得违反该等限制声明,且在授权范围内使用时应注明“来源:华夏 时讯网”或“来源:华夏时讯-华夏时讯网”。违反前述声明者,本网将追究其相关法律责任。