恒大75折优惠“烧”了一把火 其他房企会不会跟进?
来源:每日经济新闻 作者:《华夏时讯网》编辑 发布时间:2020-02-18
这几天,无论是你打开各种App,或者是刷微博、看微信,都会感受到恒大优惠广告的“轰炸”。
恒大正在高频高密地告诉购房者:已将售楼处搬到了网上,并将用数亿元的佣金奖励给网上认购的买家;与此同时,恒大再一次祭出了“硬核”降价:从2月18日起,旗下全国楼盘75折优惠,堪称“史无前例”的优惠力度。
就在2月16日,恒大在全面“网上卖房”之后已经交出了一份令业界艳羡不已的成绩单:3天成交近5万套,锁定约580亿元销售额。显然,促销之后,还会有更多惊喜的数据曝出。
每日经济新闻记者注意到,即使不谈力度、不论结果,恒大的这一波操作也已让其他房企在营销的打法上备感压力。应对恒大抛出来的营销招数,跟还是不跟?这也成为当下摆在房企们面前最急切、最现实的一道题目。
恒大“烧”了一把火
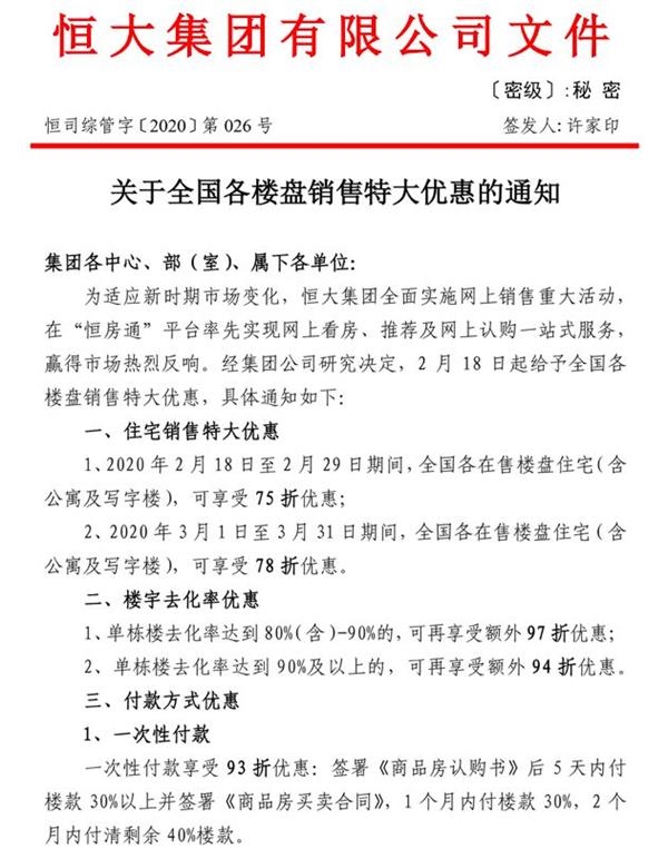
2月16日晚,当那份密级为“秘密”、由恒大董事局主席许家印签发的“关于全国各楼盘销售特大优惠的通知”被发布之后,楼市就起风了。
从文件上看,恒大给出的条件十分吸引。文件称,2020年2月18日至2月29日期间,全国在售楼盘住宅(含公寓及写字楼),可享受75折优惠;此后的一个月,则是全国在售楼盘住宅(含公寓及写字楼),可享受78折优惠。
除了75折优惠外,恒大还在首付、按揭等环节给出不同程度的额外优惠。其中,单栋楼去化达到90%以上的,可再享受额外94折优惠;一次性付款(在3个月内付清全款),可享受93折优惠。

恒大优惠文件
几个小时后,记者所在的众多与房地产无关的群里也开始流传着这份“优惠通知”,陆陆续续也有人问起并且讨论着恒大的房子,以及是否值得买等问题。
“是真的吗?是不是可以入手啦?以后还会不会有这么优惠的事情啊?”年近6旬的郑平最近正在为儿子看婚房,看到这一促销信息,他有些心动了。在一个食客群里,他发送了上述文件,询问起了购房的相关问题。
轮番促销活动之后,在恒大项目一线战斗的人也感受到了前所未有的繁忙。
陈洋是恒大的一名营销策划人士,在打折促销活动刚刚发布当晚,他便成了“兼职销售员”。“一晚上,我已经接到5位朋友的咨询了,都在问我该不该买。”
恒大楼盘的“流量”与“人气”高峰,的确是在这段平淡的时间里被营造出来的。当其他开发商还在等待售楼处陆续解封时,恒大已经甩出了一张“可圈可点”的成绩单。
自2月13日率先全面启动网上购房这一营销举措后,恒大在短短3天内就取得非常不错的业绩:客户认购房屋47540套,总价值约580亿元。其中,认购最多一个楼盘达870套。
恒大的这张成绩单,就像是一剂强心针,又像是其他房企接收到的一张“战书”。
要复制恒大的模式吗?要顺势进行促销吗?这是一道必答的考题。
其他房企跟不跟?
或多或少,恒大的降价促销带有一定的“广告性质”。
多名接受每日经济新闻记者采访的房企集团、项目人士更愿意将之看作是“营销事件”而不是“让利活动”,毕竟恒大几乎每个季度都有类似的“折扣价”。
从项目一线反馈的情况来看,情况的确如其他的房企人士所言。一名熟悉恒大促销情况的人士告诉记者,这一次促销活动的确有优惠,但幅度不大。“毕竟去年年底(恒大)也有打折活动,还没有遇到原价卖房的情况。”
尽管如此,恒大的曝光量奇高也让其他房企不得不迅速重新审视现有的营销策略来“应战”,这便是恒大带来的“鲶鱼效应”。
黄晓是一家TOP5房企华南区域的营销负责人,虽然他们公司目前没有降价的计划,但他坦言,他们会相应地推出一些促销活动。“都会有(促销),因为这样的做法也很正常,但是我们不会(像恒大)一样做这么大。”
李军在一家闽系房企华南区域负责营销工作,他多少感觉到这是一个“噱头”,但还是表示“会有动作”。
“不一定是降价,也可以是加大优惠和低首付首付分期政策。都在谋划中,这几天应该会陆续出来吧。”李军说。
事实上,降价促销是其他房企最容易效仿的营销方式。恒大真正让其他房企感受到“强者”地位冲击的,是其完备的线上销售规范与流程。
陈明是佛山一楼盘项目的营销负责人,他指出,在线上营销这块,恒大是第一家能看透问题本质并且敢去实践、真正抓住客户弱点的开发商。
在一家深耕华南地区房企集团营销部工作的刘振则表示,“(降价)没太大压力,不用因为恒大75折就自乱阵脚。”反倒是,恒大线上购房一整套流程规范和玩法的新尝试是刘振认为他们集团最应该提升竞争力的关键。
刘振认为,恒房通的“微商”模式非常不错,1000多万用户,基数很大。“无论是品牌还是传播,它都赢得了头筹和所有同行以及购房者的关注。我觉得现在(我们)不能再坐以待毙,即便作用不明显,尝试也得做。”
责任编辑:《华夏时讯网》编辑
华夏时讯网版权及免责声明:
1、凡本网注明“来源:华夏时讯网” 或“来源:华夏时讯-华夏时讯网”的所有作品,版权均属于 华夏时讯网(本网另有声明的除外);未经本网授权,任何单位及个人不得转载、摘编或以其它 方式使用上述作品;已经与本网签署相关授权使用协议的单位及个人,应注意该等作品中是否有 相应的授权使用限制声明,不得违反该等限制声明,且在授权范围内使用时应注明“来源:华夏 时讯网”或“来源:华夏时讯-华夏时讯网”。违反前述声明者,本网将追究其相关法律责任。